CLP Scotiabank (HyGreen) AEM electrolyzer technology project was selected as one of the first batch of typical cases of China-EU energy innovation cooperation by the National Energy Administration
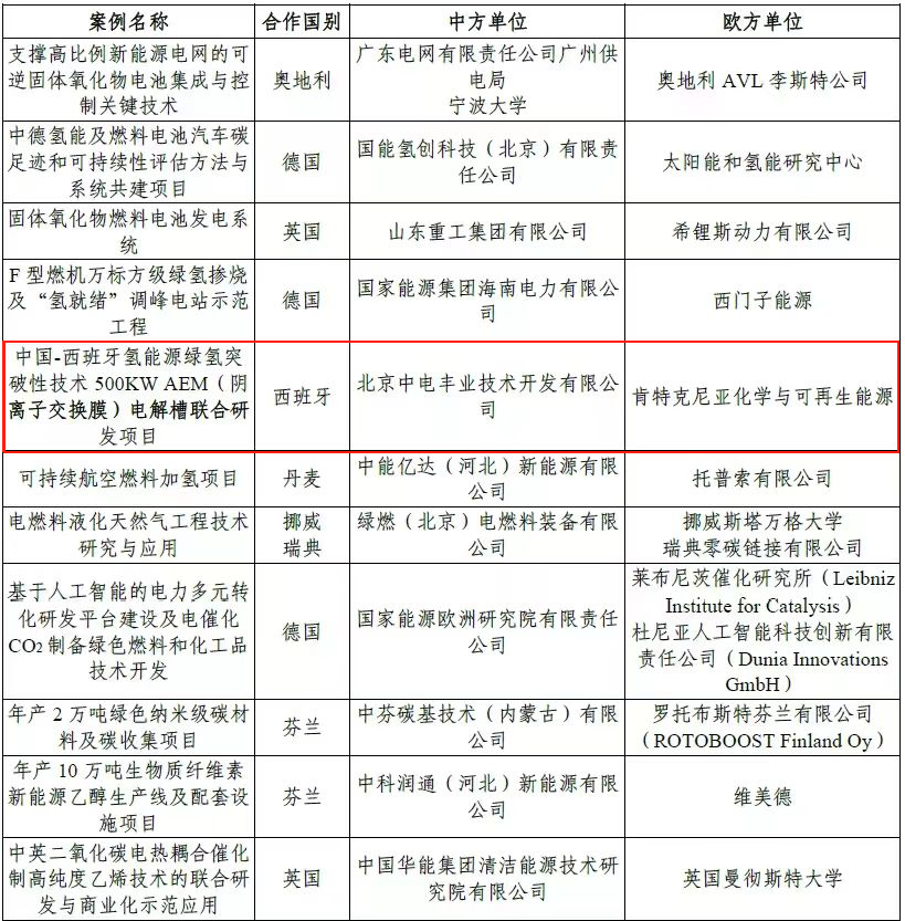
Recently, the 500KW anion exchange membrane (AEM) electrolyzer technology project jointly developed by Beijing CLP Scotiabank Technology Development Co., Ltd. (hereinafter referred to as "CLP Scotiabank HyGreen") and Spanish partners was successfully selected as the first batch of typical cases of China-EU energy cooperation organized by the National Energy Administration. This breakthrough achievement is not only the result of China-EU technical cooperation in the field of green hydrogen, but also demonstrates CLP Scotia's leading advantages in technology research and development, international cooperation, international market development and other aspects.

As an enterprise focusing on the research and development and application of green hydrogen energy technology, CLP Scotiabank has always regarded technological innovation as its core competitiveness. The selected AEM electrolyzer technology project is a testament to the company's leadership in this field. By optimizing the structural design of the electrolyzer and the research and development of membrane electrode materials, this technology greatly improves the efficiency of hydrogen production, reduces the cost of equipment, and opens up a new path for the large-scale production of green hydrogen. Compared with traditional electrolyzer technology, AEM electrolyzers are both flexible and reduce dependence on precious metals, which is in line with the global trend of low-carbon development and has increasingly become an innovation model in the global hydrogen energy track.
中电丰业(HyGreen) AEM 电解槽技术项目入选国家能源局首批中欧能源创新合作典型案例 - 市场动态
中电丰业(HyGreen) AEM 电解槽技术项目入选国家能源局首批中欧能源创新合作典型案例 作者:官方 来源:互联网 所属栏目:市场动态 发布时间:2025-08-18 19:39 [ 导读 ]近日,北京中电丰业技术开发有限
www.h2weilai.com